/governosp
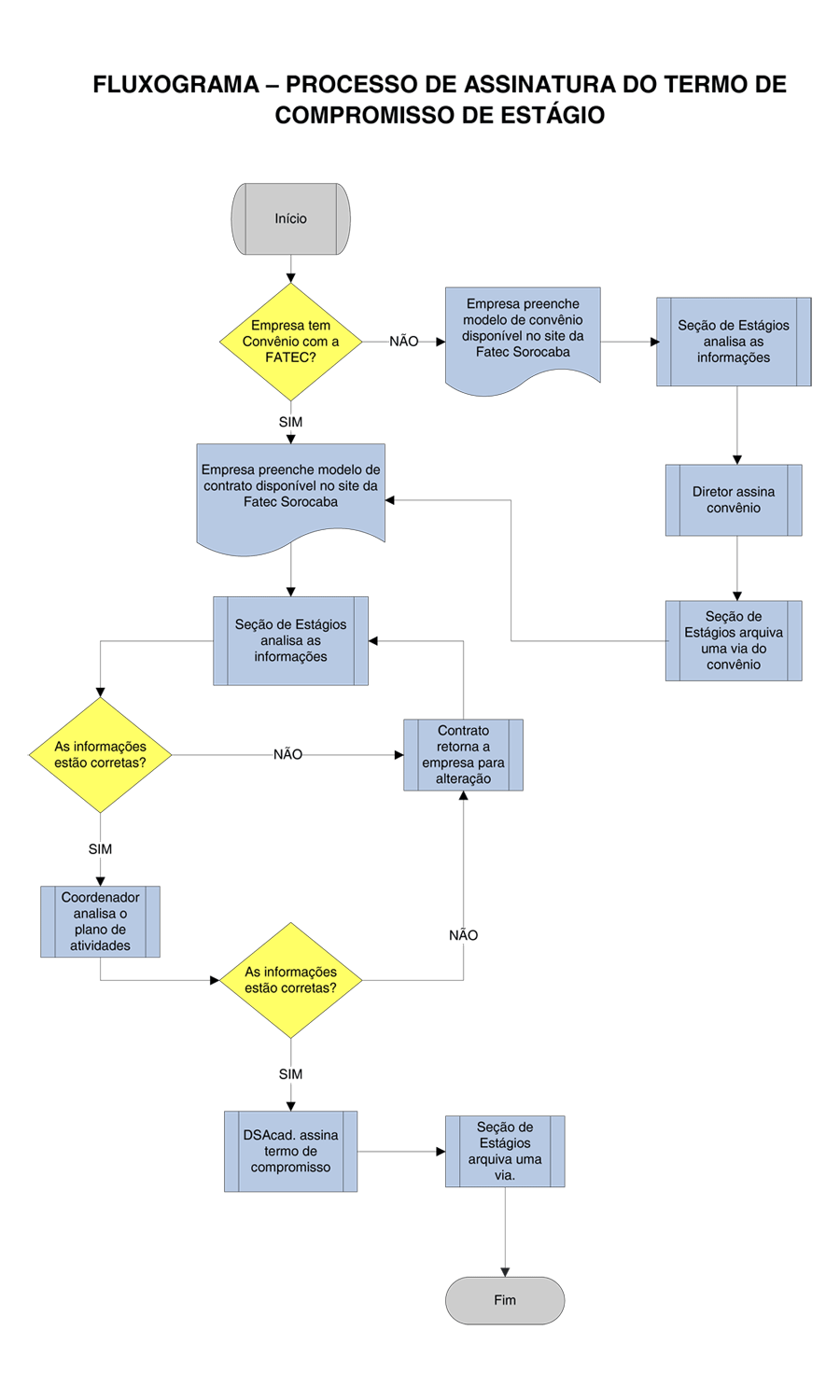
O fluxograma a seguir ilustra todas as etapas envolvidas no processo de estágio.
Quer anunciar uma vaga de estágio em nossa unidade?Envie um e-mail para f003estagios@cps.sp.gov.br
Documentação para Download: